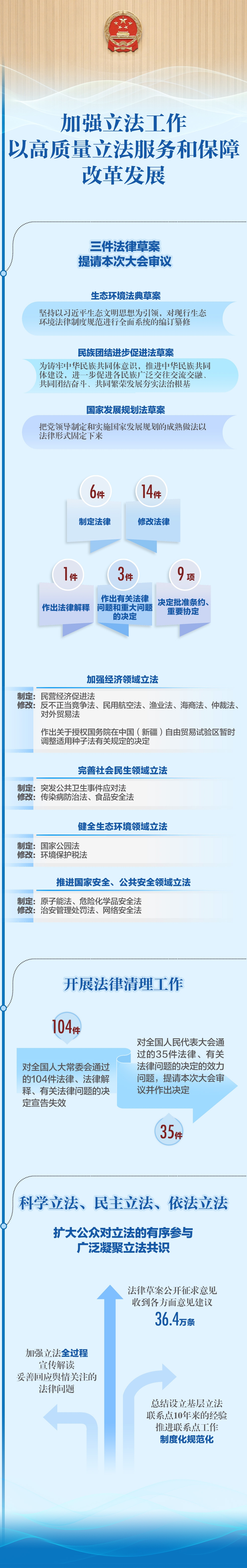
制定修改法律24件,听取审议22个监督工作报告,交办代表议案269件、建议9160件……全国人大常委会工作报告9日提请全国人代会审议。过去一年人大工作有哪些特点亮点,今后一年将完成哪些重要任务?
一图速览人大报告精华版。








策划:钱彤、石锋
统筹:陈菲、黄庆华
设计制作:赵丹阳、密雅琪、刘澈
新华社新媒体中心制作
[责任编辑:海燕]


制定修改法律24件,听取审议22个监督工作报告,交办代表议案269件、建议9160件……全国人大常委会工作报告9日提请全国人代会审议。过去一年人大工作有哪些特点亮点,今后一年将完成哪些重要任务?
一图速览人大报告精华版。








策划:钱彤、石锋
统筹:陈菲、黄庆华
设计制作:赵丹阳、密雅琪、刘澈
新华社新媒体中心制作
本站所刊登的各种新闻﹑信息和专题专栏资料,均为黄南新闻网版权所有,未经协议授权禁止下载使用。
电话:0973-8790070
主办:中共黄南州委宣传部 技术支持:青海日报社新媒体传播中心
青公网安备 63232102000018号
青ICP备18000791号