根据河南县疫情防控处置工作指挥部安排部署,为进一步扎实做好疫情防控工作,切实保障全县人民群众身体健康,经研究,决定于7月28日、29日在县主城区范围内分区分人群分时段开展常态化核酸检测,现将相关要求通告如下:
一、检测范围
1.7月28日开展县城主城区范围内男性居民(包括本地常住人口、暂住人口、流动人口、务工人员等)。
2.7月29日开展县城主城区范围内女性居民(包括本地常住人口、暂住人口、流动人口、务工人员等)。
二、采样点
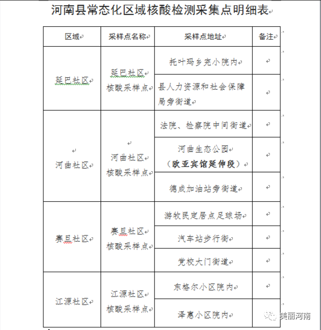
本次区域常态化检测共设10处采样点,21个采样台(详见河南县常态化区域核酸检测采集点明细表)
三、采样时间
7月28日8:00-14:00
(县主城区内所有男性居民)
7月29日8:00-14:00
(县主城区内所有女性居民)
四、注意事项
1.请主城区居民密切关注县疫情防控处置工作指挥部在官网媒体公布的核酸检测点位,服从所在社区工作人员的安排,按照所在社区的通知指引,在规定时间内,分时段有序前往指定采样点进行采样,做到应检尽检,确保不漏一户一人。
2.主城区各级机关企事业单位(含省州驻县单位)要严格落实疫情防控主体责任,组织动员本单位干部职工就近核酸检测。
3.请广大干部群众携带居民身份证或者户口本。
4.48小时内接种过新冠疫苗的人员,不参加本轮核酸检测采样,但须向单位、社区工作人员说明情况,并提供有关证明,由单位、社区做好登记。
5.采样前2小时内不要饮食,30分钟内请勿吸烟、喝酒、嚼口香糖等,以防影响检测结果。
6.采集过程中请自觉服从采样点工作人员安排,请提前准备好采集码,全程正确佩戴口罩,并与他人保持2米间隔,不交谈,不聚集。做完核酸检测后,请不要逗留。
7.儿童、老人等特殊人群需在监护人或家人的陪同下进行核酸采样,核酸检测采样点要及时开设绿色通道。对行动不便等原因无法参与现场采样的高龄老人、残疾人,可联系所在社区做好登记,核实基本情况后安排医务人员上门采样。
8.各项目主管单位要严格落实县疫情防控指挥部要求,督促各建筑工地工人前往就近区域核酸检测点进行核酸检测。
9.县市场监督管理局要严格落实县疫情防控指挥部要求,督促各工商户前往就近区域核酸检测点进行核酸检测。
10.不参加核酸检测将会给您及家人的生活和健康带来诸多影响,无正当理由拒不配合、妨碍疫情防控或造成其他严重后果的,将依法承担相应法律责任。
11.在等待核酸检测结果期间,广大群众要进一步提高风险防范意识,养成戴口罩、勤洗手、常通风、不聚集、错峰用餐等良好生活习惯,关注自身健康状况。一旦出现发热、干咳、乏力等不适症状时,请佩戴口罩前往河南县人民医院发热门诊就诊,途中避免乘坐公共交通工具,并及时向所在单位和社区报告。
注:本次检测仅显示检测结果,不出具核酸检测报告。
请广大干部群众尽早参加核酸检测,做到应检尽检。衷心感谢广大干部群众对疫情防控工作的理解、配合和支持!


青公网安备 63232102000018号